2025年02月28日 11:15知飞教育
为切实做好学校2025年普通高校高职(专科)升本科招生(以下称“专升本”)工作,根据《2025年甘肃省普通高等学校高职(专科)升本科考试招生工作方案》(甘教学〔2024〕3号)《关于印发2025年甘肃省普通专升本免试招生工作实施方案的通知》和《关于印发2025年甘肃省普通专升本统一考试招生工作实施方案的通知》文件要求,特制订本招生简章。
一、招生对象
(一)按国家计划招收的、具有甘肃省普通高校学籍的2025年应届高职(专科)毕业生。
(二)普通高职(专科)毕业生及在校生(含高校新生)在甘肃应征入伍,退役后完成高职(专科)学业的。
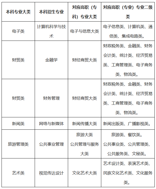
二、招生专业

高职(专科)专业二级类与学校普通本科招生二级专业按照相近或相同对应的原则进行报名,同一专业大类内可跨二级专业报考。
三、招生计划
省教育厅依据学校自愿申报和考生报名情况,统筹下达分学校专升本招生计划和免试招生(含退役大学生士兵)计划,统一向社会发布。
四、招录方式
2025年学校专升本录取实行免试招生和统一考试招生两种方式。录取工作实行“学校负责、省教育考试院监督”的录取机制。
(一)免试招生
免试招生为免于参加普通专升本招生全省统一考试,只参加学校组织的专业能力测试。
1.免试条件、网上报名、资格审核、志愿填报等工作按照《关于印发2025年甘肃省普通专升本免试招生工作实施方案的通知》(见甘肃省教育考试院官方网站https://www.ganseea.cn/putongzhuanshengben/1319.html)执行。
2.专业能力测试。学校免试生的专业能力测试以线下面试形式进行,各专升本招生专业的专业能力测试内容、参考书目、面试时长见附件。
首轮免试招生专业能力测试时间为:2025年3月15日。如学校首轮未完成免试招生计划,将进行第二轮专业能力测试,第二轮测试时间:2025年3月22日。
测试地点:甘肃政法大学安宁校区(详见准考证信息)
3.录取。学校根据专业能力测试成绩从高分到低分择优录取。拟录取名单在甘肃政法大学本科招生信息网进行公示,公示期3天。公示期后学校汇总拟录取名单,并通过普通专升本信息管理平台报甘肃省教育考试院办理录取手续。未被录取或放弃免试资格的考生可参加当年普通专升本统一考试,已被免试招生录取的考生不得参加普通专升本统一考试。
(二)统一考试
除已被免试招生录取的考生外,其余考生可参加统一考试。统一考试由甘肃省教育考试院统一组织。
考试内容、网上报名、资格审核、考试时间及考点设置、志愿填报等工作按照《关于印发2025年甘肃省普通专升本统一考试招生工作实施方案的通知》(见甘肃省教育考试院官方网站
https://www.ganseea.cn/putongzhuanshengben/1320.html)和《关于公布2025年甘肃省普通高校高职(专科)升本科统一考试大纲的公告》(见甘肃省教育考试院官方网站https://www.ganseea.cn/putongzhuanshengben/1321.html)执行。五、体检
(一)专升本招生考生身体健康状况检查标准,按教育部、原卫生部、中国残疾人联合会颁布的《普通高等学校招生体检工作指导意见》、人力资源和社会保障部、教育部、原卫生部《关于进一步规范入学和就业体检项目维护乙肝表面抗原携带者入学和就业权利的通知》执行。
(二)报考考生须符合所报专业对身体素质、生理条件的要求。录取学生开学报到后统一安排体检。
六、学籍注册
已录取的考生,在本科入学报到前未取得高职(专科)毕业证书或受到处分的,取消其录取资格;退役大学生士兵未正常退役并取得退役证,取消其录取资格。报到时,学校将根据学生提供的普通高等学校高职(专科)毕业证原件,核实教育部电子注册的专科毕业证书信息,如不相符,取消专升本入学资格。
专升本学生入学后不得转入其他专业学习,本科毕业时,其毕业证书上标注“在本校XX专业专科起点本科学习”,学习时间按进入本科阶段学习和颁发毕业证实际时间填写。
七、收费标准
学费、住宿费按录取新生报到时学校收费标准执行。
八、其它
学校教务处本科招生办公室联系方式如下:
通信地址:甘肃省兰州市安宁西路6号(邮编:730070)
招生咨询电话:0931-7660023
学校网址:www.gsupl.edu.cn
学校本科招生信息网:https://bkzs.gsupl.edu.cn
邮箱地址:zfzb@gsupl.edu.cn
本招生简章由甘肃政法大学教务处本科招生办公室负责解释。

预约03月25日 19:00-21:00


交流群: 878794127
一键加群